1.000 TL ve Üzeri Alışverişlerde Kargo Bedava!

PCF8574 Arduino IO Genişletme Shield / Kartı (I2C)

  • Ürün Kodu: RobAda1201
  • Barkod: RobAda1201
  • Stok: 10
  • 75,75 TL
Adet
WHATSAPP İLE SİPARİŞ VER
Güvenli Alışveriş
PCF8574 I2C IO Genişleme Kartı



8 Adet Giriş Çıkış Pin Çoklama Artırma Modül Arduino Raspberry Pi Expantion
 
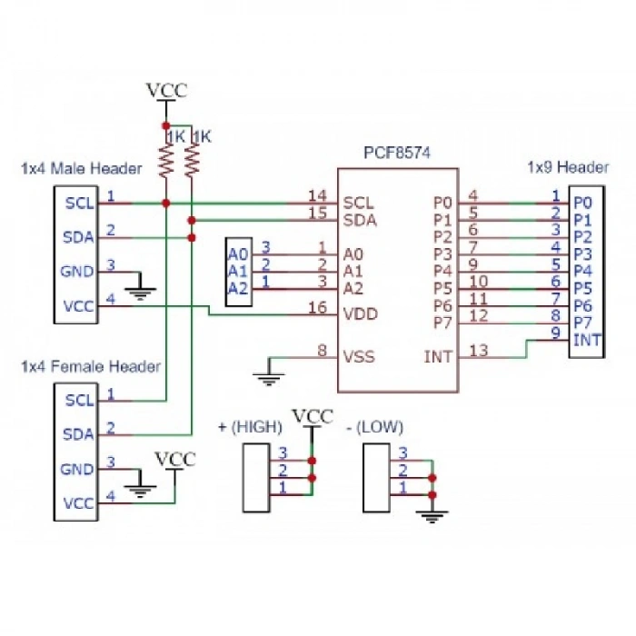
Mikroişlemciler içn IIC haberleşmesi üzerinden pin sayısını artırma işlevi olan modüldür. Kart üzerinde PCF8574 entegresi bulunmaktadır. IO sayısının yetmediği durumlarda kullanılır. I2C üzerinden 8 adet giriş çıkış elde edilir. Ayrıca 8 adet kart arka arkaya birbirine bağlanarak 64e kadar pin sayısı çoğaltılabilir. Tüm DIP switch'ler ON konumundayken I2C adresi 0x27'dir.
 
Özellikler
Çalışma voltajı: DC 3.3V / 5V
Haberleşme:  IIC
8 adet çift yönlü IO pini
İnterrupt pin çıkışı
25mA akım kapasitesi
I2C hattına 8 kart bağlanabilir. Böylece IO sayısı 64 adede kadar artırılabilir.
Kart üzerinde bulunan 3 adet 2 li jumper sayesinde adreslenmektedir.
Çalışma sıcaklığı:  -10C /  65C
Boyutlar:   37mm x 16mm
Ağırlık:  5gr
 
Pin Bağlantıları
VCC: Besleme pozitif pini DC 3.3V / 5V
GND: Besleme toprak pini
SDA: I2C SDA pini
SCL: I2C SCL pini
 
Adres Ayarı

Address (Hex)     A2        A1         A0
      0x20             LOW     LOW     LOW
      0x21             LOW     LOW     HIGH
      0x22             LOW     HIGH     LOW
      0x23             LOW     HIGH     HIGH
      0x24             HIGH     LOW     LOW
      0x25             HIGH     LOW     HIGH
      0x26             HIGH     HIGH     LOW
      0x27             HIGH     HIGH     HIGH


 
Paket İçeriği
1 Adet PCF8574 IO Genişleme Modülü
TESLİMAT
 
Ürünü sipariş verdiğiniz gün saat 18:00 ve öncesi ise siparişiniz aynı gün kargoya verilir.Ve ertesi gün teslim edilir.

Eğer kargoyu saat 18:00`den sonra verdiyseniz ürününüzün stoklarda olması durumunda ertesi gün kargolama yapılmaktadır.
 
Yükleniyor...